ZEST AND BOLT - page 757

STEERING
26
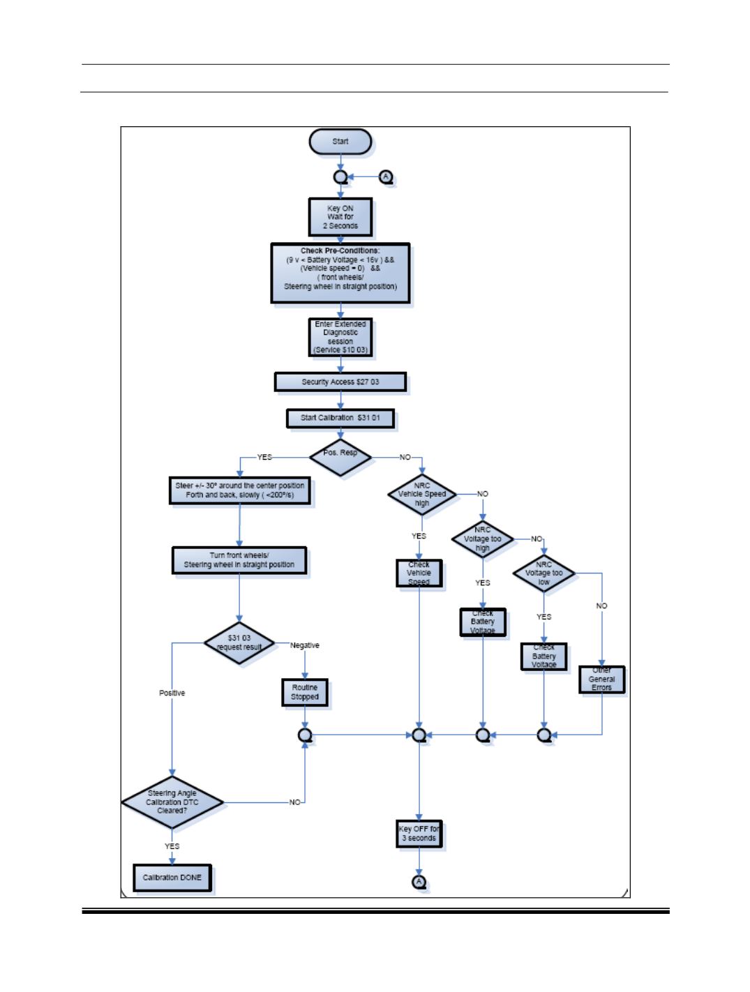
B) CALIBRATION PROCEDURE
1...,747,748,749,750,751,752,753,754,755,756 758,759,760,761,762,763,764,765,766,767,...
Powered by FlippingBook