STEERING
26
STEERING ANGLE CALIBRATION PROCEDURE
It is necessary to calibrate and initialize the EPAS ECU in order to correctly startup the steering system.
Calibration: When calibrating, the steering gear’s/ front axle’s straight-ahead position is compared with the
straight-ahead position of the steering column’s internal steering angle. For Calibrating the EPAS ECU, use
either ZF-Test man or TML diagnostic tester.
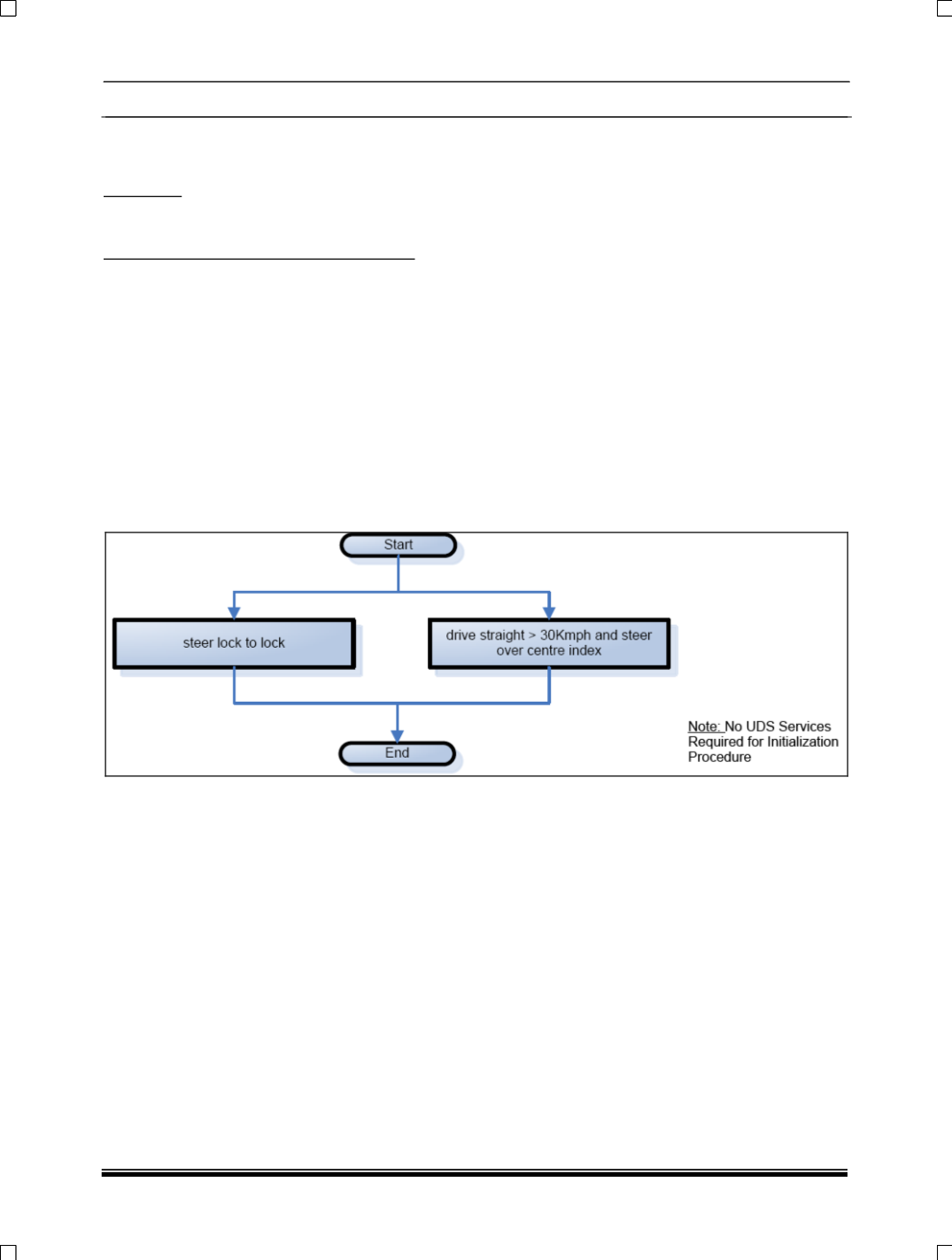
Initialization and teach-in software end stops: This is done by steering past the index position on the internal
torque sensor (the steering column) in the straight-ahead position, when steering left and steering right. At
the same time, the software end stops are taught in. After initializing, “Active reset” & “software end stop”
functions will be active
NOTE:
While doing the steering angle calibration and initialization process, Please follow the instruction which
are displaying on Diagnostics tool window.
If required, before doing steering angle calibration and initialization process, operator needs to do first
rack centralization followed by wheel alignment on vehicle as per specification.
If steering angle calibration process is not completed, than EPAS warning lamp will glow in IPC.
PROCEDURE:
A) INITIALIZATION PROCEDURE




