Background Image
Table of Contents Table of Contents
Previous Page  610 / 1002 Next Page
Information
Show Menu
Previous Page 610 / 1002 Next Page
Page Background

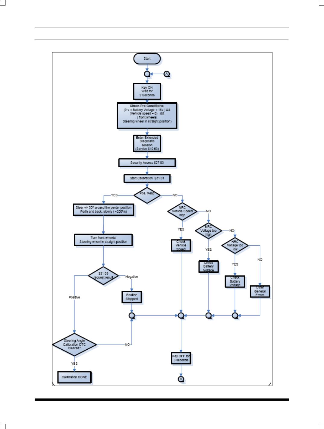
STEERING

27

B) CALIBRATION PROCEDURE